焦点新闻
联系我们
新闻热线: 13034975678
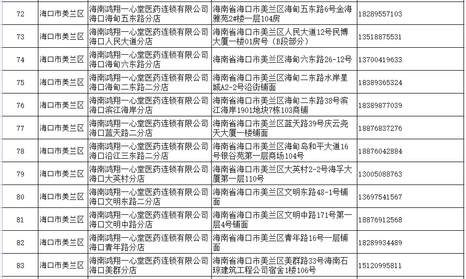
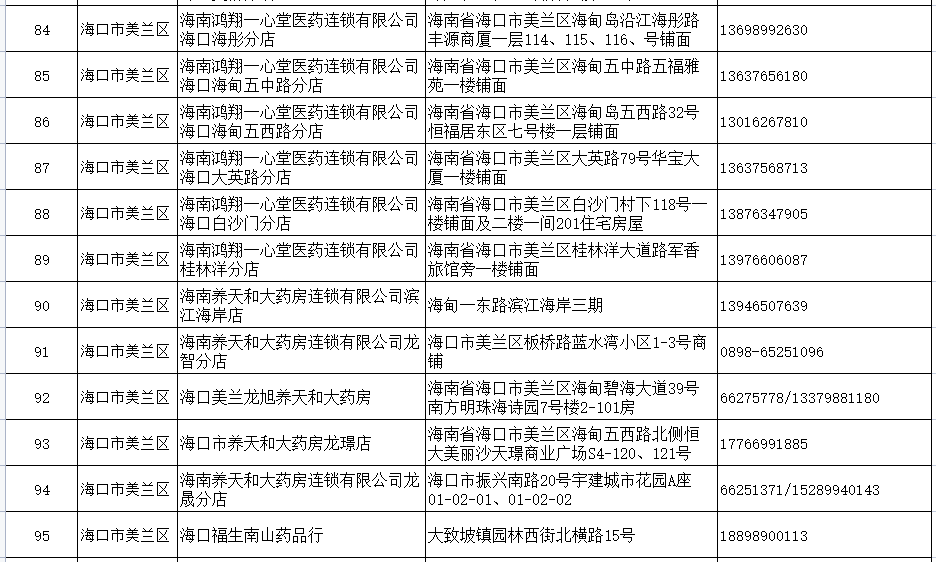
海口发布114家新冠病毒抗原诊断试剂盒在售药店名单
时间:2022-08-04 15:35
阅读:5647
近日,我省三亚、陵水、儋州、临高等市县陆续出现新冠确诊病例,疫情防控形势严峻,各零售药店务必从严落实疫情防控“六必须”要求,在做好自身防护的同时,严格落实测体温、戴口罩、一米线、扫地点码、查验健康码行程码、购买“止咳、退热、抗病毒、抗生素”等四类药品和抗原检测试剂实名信息登记上传等疫情防控措施,如监测到体温超过37.3℃的发热病人停售药品并劝导其到就近发热门诊就诊。在此也呼吁广大市民游客积极配合共同做好疫情防控工作。
现更新发布海口市114家新冠病毒抗原诊断试剂盒在售药店名单,方便广大群众自我检测的购买需求。海口市市场监管局提醒消费者使用前请认真阅读说明书上载明的使用办法,按照操作提示规范使用;抗原自测结果为阳性的,无论是否出现发热或呼吸道症状,应立即向社区(村镇)报告。















