焦点新闻
联系我们
新闻热线: 13034975678
海口居民个人购用新冠病毒抗原检测试剂,请看过来
时间:2022-04-12 15:27
阅读:4049
今年3月11日,国务院联防联控机制综合组决定在核酸检测基础上,增加抗原检测作为补充,制定印发了《新冠病毒抗原检测应用方案(试行)》。方案提出:社区居民有自我检测需求的,可通过零售药店、网络销售平台等渠道,自行购买抗原检测试剂,进行自测。
疫情防控期间,市民朋友可在取得《药品经营许可证》或《医疗器械经营许可证》的零售药店、医疗器械零售企业购买抗原检测试剂,并仔细阅读说明书后使用。
对于抗原检测阳性的,不论是否有呼吸道、发热等症状,居民应当立即向所在社区(村镇)报告,由社区(村镇)联系急救中心按照新冠肺炎疫情相关人员转运工作指南,将居民转运至设置发热门诊的医疗机构,进行核酸检测。阳性人员使用后的采样拭子、采样管、检测卡等装入密封袋一并转运至医疗机构作为医疗废物处置。
目前海口市试剂充足,供货稳定。(赵文阳 吴海暄)
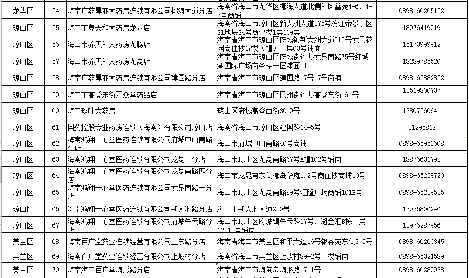
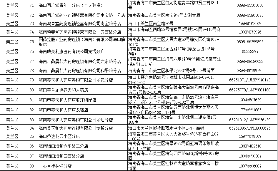
海南省新冠病毒抗原诊断试剂盒在售药店一览表(海口市139家)













